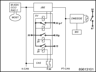
Die Klemmensteuerung ist über verschiedene Steuergeräte verteilt. Das folgende Blockschaltbild gibt einen Überblick über die beteiligten Steuergeräte und die Einbindung ins Bordnetz.

JBE |
Junction-Box-Elektronik |
SV |
Stromverteiler von der Junction Box |
CAS |
Car Access System |
RAD2 |
Radio 2 |
M-ASK |
Multi-Audiosystem-Kontroller |
CCC |
Car Communication Computer |
DME |
Digitale Motor Elektronik |
DDE |
Digitale Diesel Elektronik |
IBS |
Intelligenter Batteriesensor |
K-CAN System |
Bus-System für Karosserieumfänge |
MOST |
Bus-System im Bereich Audio
und Kommunikation |
PT-CAN |
Bus-System für Antriebs- und Fahrwerksumfänge |
Es gibt folgende Klemmen:
Klemme 30:
Die Klemme 30 wird vom Batteriepol über die Sicherheitsbatterieklemme an den vorderen Stromverteiler geführt. Sobald die Batterie an den Polen angeschlossen ist, führt die Klemme 30 Spannung. Die Klemme 30 liegt an ca. 40 Sicherungen des Stromverteilers an.
Steuergeräte, die von der Klemme 30 versorgt werden:
AL |
Aktivlenkung (bis Modelljahr 03/2005) |
AHM |
Anhängermodul (bis Modelljahr 03/2007) |
CA |
Comfort Access (bis Modelljahr 09/2006) |
CAS |
Car Access System |
CDC |
CD-Wechsler (bis Modelljahr 09/2004) |
DME |
Digitale Motor Elektronik |
DDE |
Digitale Diesel Elektronik |
DWA |
Diebstahlwarnanlage |
EGS |
Getriebesteuerung (bis Modelljahr 03/2005) |
EPS |
elektromechanische Servolenkung |
EKP |
Elektrische Kraftstoffpumpe (bis Modelljahr 03/2005) |
FRM |
Fußraummodul |
FZD |
Funktionszentrum Dach |
JBE |
Junction-Box-Elektronik |
KOMBI |
Instrumentenkombination (bis Modelljahr 03/2007) |
MRS5 |
Mehrfach-Rückhaltesystem |
SH |
Standheizung (bis Modelljahr 03/2005) |
SMBF |
Sitzmodul Beifahrer (bis Modelljahr 09/2006) |
SMFA |
Sitzmodul Fahrer (bis Modelljahr 09/2006) |
SMG |
Sequenzielles Manuelles Getriebe |
SZL |
Schaltzentrum Lenksäule |
Klemme 30g:
Die Klemme 30g wird vom CAS gesteuert. Beim Wecken des Fahrzeugverbundes durch eine Bedienung des Benutzers wird die Klemme 30g eingeschaltet. Die Klemme 30g wird automatisch nach einer codierbaren Nachlaufzeit (z. B. 30 Minuten) ausgeschaltet. Die Nachlaufzeit beginnt mit dem Ereignis Klemme R aus. Wie bei der Klemme 15 wird über einen Halbleiterschalter vom CAS ein Relais im Stromverteiler angesteuert. Das Relais der Klemme 30g schaltet die Batteriespannung auf ca. 18 Sicherungen im Stromverteiler.
Steuergeräte, die von der Klemme 30g versorgt werden:
ACC |
Aktive Geschwindigkeitsregelung |
AL |
Aktivlenkung (ab Modelljahr 09/2005) |
AMP |
Verstärker |
CDC |
CD-Wechsler (ab Modelljahr 12/2004) |
CID |
Central Information Display |
CON |
Controller |
CVM |
Cabrioverdeck-Modul |
DSC |
Dynamische Stabilitäts-Control |
DAB |
Digitaltuner |
EGS |
Getriebesteuerung (ab Modelljahr 09/2005) |
EKP |
Elektrische Kraftstoffpumpe (ab Modelljahr 09/2005) |
IHKA |
Integrierte Heiz-Klima-Automatik |
IHKR |
Integrierte Heiz-Klima-Regelung |
IHR |
Integrierte Heizungsregelung |
LDM |
Längsdynamikmanagement |
RAD |
Radio |
RAD2 |
Radio 2 |
RDC |
Reifendruck-Control |
SDARS |
Satellitentuner |
SH |
Standheizung (ab Modelljahr 09/2005) |
SHD |
Panorama-Glasdach (E91) |
SMBF |
Sitzmodul Beifahrer (ab Modelljahr 03/2007) |
SMFA |
Sitzmodul Fahrer (ab Modelljahr 03/2007) |
SMG |
Sequenzielles Manuelles Getriebe |
TCU |
Telematic Control Unit |
ULF |
Universelle Lade- und Freisprecheinrichtung |
ULF-SBX |
Schnittstellenbox |
VM |
Videomodul |
VTG |
Verteilergetriebe |
Klemme 30g-f:
Die Klemme 30g-f ist eine Klemme 30, die nur bei Erkennung von Fehlern abgeschaltet wird.
Die Klemme 30g-f existiert nur, wenn
ein bistabiles Relais verbaut ist. Das Relais ist nicht sichtbar
im Stromverteiler angeordnet. Im Regelfall wird das bistabile Relais
nur zusammen mit dem IBS verbaut.
Bei Fahrzeugen mit CCC,
M-ASK oder Standheizung ist ein solches Relais verbaut.
Bei einigen Ausstattungsvarianten mit TCU ist auch ein bistabiles
Relais verbaut.
Bei Fahrzeugen ohne Klemme 30g-f
sind die entsprechenden Sicherungen mit der Klemme 30g
versorgt.
Die JBE steuert die Klemme 30g-f über ein bistabiles Relais im Stromverteiler. Das bistabile Relais kann ein- oder ausschalten werden. Im Regelfall ist das bistabile Relais immer eingeschaltet. Das bistabile Relais hat zwei Relaisspulen und verharrt immer in dem zuletzt angesteuerten Zustand (eingeschaltet oder ausgeschaltet).
Es gibt folgende drei Fehlerfälle, in denen die Klemme 30g-f abgeschaltet wird:
Bei allen Fällen der Abschaltung wird ein Fehler in der JBE eingetragen. Die Abschaltung der Klemme 30g-f ist unabhängig von der Ursache des erkannten Fehlers. Die Abschaltung ist also nur ein Versuch, den Fehler im Fahrzeug zu beheben und einen Liegenbleiber zu vermeiden. Die Abschaltung der Klemme 30g-f bedeutet nicht zwangsweise, dass ein Fehler eines Verbrauchers der Klemme 30g-f vorlag.
Die Einschaltbedingung der Klemme 30g-f ist das Einschalten der Klemme R. Deswegen ist bei Klemme R oder Klemme 15 immer die Klemme 30g-f eingeschaltet.
Steuergeräte, die von der Klemme 30g-f versorgt werden:
AHM |
Anhängermodul (ab Modelljahr 09/2007) |
CA |
Comfort Access (ab Modelljahr 03/2007) |
CCC |
Car Communication Computer |
CNAV |
Navigationssystem China |
JNAV |
Navigationssystem Japan |
KNAV |
Navigationssystem Korea |
KOMBI |
Instrumentenkombination (ab Modelljahr 09/2007) |
M-ASK |
Multi-Audiosystem-Kontroller |
TCU |
Telematic Control Unit |
Klemme 15:
Die Steuerung der Klemme 15 erfolgt durch das
CAS in Abhängigkeit von der Betätigung des Start-/Stopp-Taste
(bei eingestecktem Schlüssel im Schlüsselschacht).
Die
Schaltung der Klemme 15 erfolgt im CAS über Halbleiterschalter. Über
den Ausgang eines Halbleiterschalters wird ein Relais im Stromverteiler
angesteuert. Das Relais schaltet die Spannung der Batterie auf ca.
7 Sicherungen im Stromverteiler. Die Verbraucher der Klemme 15
werden im Wesentlichen hierüber versorgt.
Steuergerät, das von der Klemme 15 versorgt wird:
FLA |
Fernlichtassistent |
PDC |
Park Distance Control |
Einige Steuergeräte haben aus Sicherheitsgründen direkt vom CAS eine Leitung der Klemme 15, wie z. B. das FRM (Fußraummodul).
Klemme 87:
Die DME/DDE steuert die Klemme 87 über ein Relais in der E-Box. Die Klemme 87 wird eingeschaltet, sobald die Klemme 15 eingeschaltet wird. Nach dem Ausschalten der Klemme 15 wird die Klemme 87 von der DME/DDE etwas verzögert ausgeschaltet.
Von der Klemme 87 werden keine Steuergeräte versorgt.
Klemme R:
Die Klemme R ist nicht als Hardware-Klemme vorhanden. Der Status der Klemme R wird vom CAS lediglich über die Bus-Systeme kommuniziert.