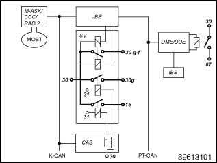
La commande des bornes est répartie sur différents boîtiers électroniques. Le schéma synoptique qui suit donne un aperçu des boîtiers électroniques concernés et de leur intégration dans le réseau de bord.

JBE |
Electronique du boîtier de jonction |
SV |
Boîtier de distribution électronique du boîtier de jonction |
CAS |
Car Access System |
RAD2 |
Radio 2 |
M-ASK |
Multicontrôleur audio |
CCC |
Car Communication Computer |
DME |
Electronique numérique moteur |
DDE |
Commande électronique diesel |
IBS |
Capteur de batterie intelligent |
K-CAN SYSTEM |
Bus de données pour électronique de carrosserie |
MOST |
Bus pour systèmes audio et systèmes de communication |
PT-CAN |
Bus de données pour le groupe motopropulseur et le châssis |
Il existe plusieurs bornes :
Borne 30 :
La borne 30 est raccordée à la borne de la batterie. Elle est reliée au boîtier de distribution électrique avant via la pince de batterie de sécurité. La borne 30 est sous tension dès que les cosses sont raccordées à la batterie. Elle est adjacente à environ 40 fusibles du boîtier de distribution électrique.
Boîtiers électroniques alimentés par la borne 30 :
AL |
Direction active (véhicules fabriqués jusque 03/2005) |
AHM |
Module de remorque (véhicules fabriqués jusque 03/2007) |
CA |
Comfort Access (véhicules fabriqués jusque 09/2006) |
CAS |
Car Access System |
CDC |
Changeur de CD (véhicules fabriqués jusque 09/2004) |
DME |
Electronique numérique moteur |
DDE |
Commande électronique diesel |
DWA |
Système d'alarme antivol |
EGS |
Commande boîte de vitesses (véhicules fabriqués jusque 03/2005) |
EPS |
Direction assistée électromécanique |
EKP |
Pompe électrique à carburant (véhicules fabriqués jusque 03/2005) |
FRM |
Module de plancher |
FZD |
Centrale multifonction de toit |
JBE |
Electronique du boîtier de jonction |
KOMBI |
Combiné d'instruments (véhicules fabriqués jusque 03/2007) |
MRS5 |
Système de retenue multiple |
SH |
Chauffage auxiliaire (véhicules fabriqués jusque 03/2005) |
SMBF |
Module de siège passager avant (véhicules fabriqués jusque 09/2006) |
SMFA |
Module de siège conducteur (véhicules fabriqués jusque 09/2006) |
SMG |
Boîte de vitesse manuelle séquentielle |
SZL |
Centrale de commande de colonne de direction |
Borne 30g :
La borne 30g est commandée par le CAS. Le fait de réactiver les réseaux de données du véhicule jusqu'ici en veille par une commande utilisateur met la borne 30g sous tension. La borne 30g est mise automatiquement hors tension après une temporisation d'arrêt codable (30 minutes, par exemple). La temporisation d'arrêt commence avec l'événement ”borne R hors tension”. Comme pour la borne 15, un relais du boîtier du distribution électrique est piloté par le CAS via un contacteur électronique à semi-conducteur. Le relais de la borne 30g applique la tension de la batterie à environ 18 fusibles du boîtier de distribution électrique.
Boîtiers électroniques alimentés par la borne 30g :
ACC |
Régulation de vitesse active |
AL |
Direction active (véhicules fabriqués à partir de 09/2005) |
AMP |
Amplificateur |
CDC |
Changeur de CD (véhicules fabriqués à partir de 12/2004) |
CID |
Central Information Display |
CON |
Controller |
CVM |
Module de capote cabriolet |
DSC |
contrôle dynamique de stabilité |
DAB |
Tuner numérique |
EGS |
Commande boîte de vitesses (véhicules fabriqués à partir de 09/2005) |
EKP |
Pompe électrique à carburant (véhicules fabriqués à partir de 09/2005) |
IHKA |
Système de chauffage et climatisation à régulation automatique |
IHKR |
Système de chauffage et climatisation à régulation intégrée |
IHR |
Régulation du chauffage intégrée |
LDM |
Gestion de la dynamique longitudinale |
RAD |
Autoradio |
RAD2 |
Radio 2 |
RDC |
Contrôle de pression de gonflage |
SDARS |
Tuner satellite |
SH |
Chauffage auxiliaire (véhicules fabriqués à partir de 09/2005) |
SHD |
Toit en verre panoramique (E91) |
SMBF |
Module de siège passager avant (véhicules fabriqués à partir de 03/2007) |
SMFA |
Module de siège conducteur (véhicules fabriqués à partir de 03/2007) |
SMG |
Boîte de vitesse manuelle séquentielle |
TCU |
Telematic Control Unit |
ULF |
Chargeur/dispositif mains libres universel |
ULF-SBX |
Boîtier interface |
VM |
Module vidéo |
VTG |
Boîte de transfert |
Borne 30g-f :
La borne 30g-f est une borne 30 qui est mise hors tension en cas de détection de défaut.
La borne 30g-f n'existe que quand un relais bistable est installé. Le relais est logé de manière non visible dans le boîtier de distribution électrique. En règle générale, le relais bistable n'est installé que conjointement à l'IBS.
Ce relais est installé sur les véhicules équipés d'un CCC, d'un M-ASK ou d'un chauffage auxiliaire. Sur quelques variantes d'équipement comportant une TCU, on trouve également un relais bistable.
Sur les véhicules sans borne 30g-f, les fusibles correspondants sont alimentés par la borne 30g.
La JBE commande la borne 30g-f via un relais bistable du boîtier de distribution électrique (boîte à fusibles). Le relais bistable peut être excité (position de travail) ou désexcité (position de repos). En règle générale, le relais bistable est toujours en position de travail. Le relais bistable possède deux bobines et reste toujours dans sa dernière position (travail ou repos).
Il existe trois situations de défaut dans lesquelles la borne 30g-f est mise hors tension :
Tous les cas de désactivations donnent lieu à un enregistrement de défaut dans la JBE. La désactivation de la borne de la borne 30g-f est indépendante de la cause du défaut détecté. La désactivation a uniquement pour objectif de permettre l'élimination du défaut et d'éviter ainsi l'apparition d'une panne. La désactivation de la borne 30g-f ne signifie pas nécessairement qu'un défaut a affecté un consommateur alimenté par la borne 30g-f.
La condition d'activation de la borne 30g-f est la mise sous tension de la borne R. La borne 30g-f est par conséquent toujours sous tension quand la borne R ou 15 est sous tension.
Boîtiers électroniques alimentés par la borne 30g-f :
AHM |
Module de remorque (véhicules fabriqués à partir de 09/2007) |
CA |
Comfort Access (véhicules fabriqués à partir de 03/2007) |
CCC |
Car Communication Computer |
CNAV |
Système de navigation Chine |
JNAV |
Système de navigation Japon |
KNAV |
Système de navigation Corée |
KOMBI |
Combiné d'instruments (véhicules fabriqués à partir de 09/2007) |
M-ASK |
Multicontrôleur audio |
TCU |
Telematic Control Unit |
Borne 15 :
La borne 15 est commandée par le CAS en fonction de l'actionnement du bouton de démarrage (lorsque la clé est insérée dans son logement).
Le CAS gère la borne 15 via des contacteurs électroniques à semi-conducteur. La sortie d'un contacteur à semi-conducteur pilote un relais du boîtier de distribution électrique. Le relais applique la tension de la batterie à environ 7 fusibles du boîtier de distribution électrique. Les consommateurs reliés à la borne 15 sont essentiellement alimentés par ce biais.
Boîtier électronique alimenté par la borne 15 :
FLA |
Assistant feux de route |
PDC |
Détecteur d'obstacles |
Pour des raisons de sécurité, quelques boîtiers électroniques, comme le module d'espace plancher (FRM), possèdent un câble de borne 15 directement depuis le CAS.
Borne 87 :
Le DME/DDE commande la borne 87 via un relais de la E-Box. La borne 87 est mise sous tension aussitôt après la borne 15. Après la mise hors tension de la borne 15, le boîtier électronique DME/DDE désactive la borne 87 avec un certain décalage.
La borne 87 n'alimente aucun boîtier électronique.
Borne R :
La borne R n'existe pas en tant que borne physique. L'état de la borne R est communiqué par le CAS uniquement via les systèmes bus.