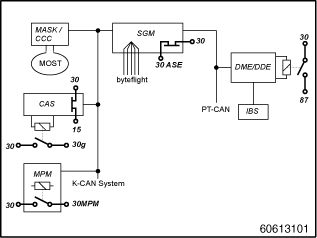
Il comando dei morsetti è suddiviso in diverse centraline. Il seguente schema a blocchi fornisce una panoramica delle centraline che partecipano e l'integrazione nella rete di bordo.

MPM: |
Micromodulo alimentazione |
CAS |
Car Access System |
M-ASK |
Multi-Controller sistema audio |
CCC |
Car Communication Computer |
SGM |
Modulo di sicurezza e gateway |
DME/DDE |
Elettronica digitale del motore/diesel |
IBS |
Sensore intelligente della batteria |
|
|
Sistema K-CAN |
Sistema bus per volumi di carrozzeria |
MOST |
Sistema di bus nel settore dell'audio e della comunicazione |
byteflight |
Sistema di bus per centraline airbag |
PT-CAN |
Sistema bus trazione e regolazione assetto |
Ci sono i seguenti morsetti inseriti:
Morsetto 15: Al comando provvede il CAS direttamente in funzione della posizione della chiave d'accensione. L'elemento di comando è un interruttore a semiconduttore. Centraline collegate:
Sensore DSC |
Sensore per controllo dinamico stabilità |
PDC |
Park Distance Control (modello 03/2003) |
Avvertenza: Per motivi di sicurezza, alcune centraline hanno anche dal CAS un cavo del morsetto 15, quali ad es.LM (modulo luci) o CVM (modulo capote Cabrio).
Morsetto 30g: Al comando provvede il CAS. L'inserimento ha luogo all'attivazione del complesso della vettura mediante un comando dell'utente. Il disinserimento avviene dopo una fase di disattivazione codificabile del morsetto R. L'elemento di comando è un relè nel distributore di corrente.
Centraline collegate:
AMP |
Amplificatore |
ACC |
Regolazione della velocità attiva |
AHL |
Adaptive Light Control (luce adattativa in curva) |
BZM |
Unità di comando della console centrale |
CID |
Central Information Display |
CON |
Controller |
CVM |
Modulo capote Cabrio |
RAD |
Radio (vale solo per ricevitore satellitare) |
DSC |
Controllo Dinamico di Stabilità |
EGS/SMG |
Gestione del cambio/cambio sequenziale manuale |
EHC |
Controllo livello altezza |
HUD |
Head Up Display |
KHI |
Interfaccia cuffie |
PDC |
Park Distance Control (a partire dal modello 09/2003) |
RDC |
Controllo pressione dei pneumatici |
RLS |
Sensore pioggia/crepuscolare |
SHD |
Tetto scorrevole-sollevabile |
SZM |
Unità di comando della console centrale |
TEL |
Telefono |
VM |
Modulo Video |
VTG |
Ripartitore di coppia |
Morsetto 30MPM: Al comando provvede l'MPM (micromodulo alimentazione). Normalmente il morsetto 30MPM è sempre inserito. Il disinserimento avviene quando nella vettura viene riconosciuta una condizione di errore, che potrebbe provocare lo scaricamento della batteria e quindi un fermo della vettura. Le grandezze di ingresso per questo sono tra le altre valori di misura dall'IBS (sensore intelligente di batteria) approntati dalla DME/DDE. L'elemento di comando è un relè bistabile integrato nell'MPM (Nota: un relè bistabile è un relè, che trattiene la condizione di commutazione anche senza alimentazione della bobina. Un'alimentazione è necessaria solo per la commutazione.)
Centraline collegate:
CCC |
Car Communication Computer |
DVDC |
Cambia-DVD |
M-ASK |
Multi-Controller sistema audio |
CDC |
Cambia-CD |
NAV |
Sistema di navigazione |
Morsetto 30ASE: Al comando provvede l'SGM (modulo di sicurezza e gateway). L'inserimento ha luogo all'attivazione del complesso della vettura. La disattivazione ha luogo al passaggio della vettura nella modalità sleep. Il morsetto 30ASE è protetta a tampone mediante un riserva di energia integrata nell'SGM. In questo modo può essere bypassata l'alimentazione delle centraline dell'airbag in caso di avaria dell'alimentazione della rete di bordo. L'elemento di comando è un interruttore a semiconduttore.
Centraline collegate:
SBSL |
Satellite montante centrale sinistro |
SBSR |
Satellite montante centrale destro |
SFZ |
Satellite centro vettura (ha anche il morsetto 30) |
SZL |
Unità comando piantone dello sterzo (ha anche il morsetto 30) |
TMBF |
Modulo porta lato passeggero (ha anche il morsetto 30) |
TMFA |
Modulo porta lato guidatore (ha anche il morsetto 30) |
Morsetto 87: Al comando provvede la DME/DDE. L'attivazione ha luogo all'inserimento del morsetto 15, la disattivazione ritarda al disinserimento del morsetto 15. L'elemento di comando è un relè esterno.
Centraline collegate:
VTC |
Valvetronic |
Avvertenza: Il morsetto R non è disponibile come morsetto hardware. L'informazione di comando viene comunicata soltanto mediante i sistemi di bus.