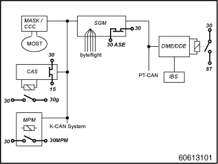
O comando dos bornes está distribuído por diversas unidades de comando. O seguinte esquema de princípio dá uma visão geral sobre as unidades de comando participantes e a integração na rede de bordo.

MPM |
Micromódulo de potência |
CAS |
Car Access System (sistema de acesso à viatura) |
M-ASK |
Controlador do sistema áudio e multimédia |
CCC |
Car Communication Computer |
SGM |
Módulo de segurança e de acesso |
DME/DDE |
Electrónica Digital do Motor/Electrónica Digital Diesel |
IBS |
Sensor inteligente da bateria |
|
|
K-CAN System |
Sistema de canal para âmbitos da carroçaria |
MOST |
Sistema de canal na área áudio e comunicação |
byteflight |
Sistema de canal para unidades de comando dos airbags |
PT-CAN |
Sistema de canal para âmbitos de accionamento e da suspensão |
Existem os seguintes bornes activados:
Borne 15: o comando é efectuado através do CAS, dependendo directamente da posição da chave de ignição. O elemento de comutação é um interruptor semicondutor. Unidades de comando conectadas:
Sensor DSC |
Sensor para o controlo dinâmico da estabilidade |
PDC |
Controlo da distância de estacionamento (ano de modelos 03/2003) |
Indicação: Algumas unidades de comando também possuem, por razões de segurança, directamente do CAS uma linha do borne 15, como, p. ex., o LM (módulo de comutação das luzes) ou o CVM (módulo de capota Cabrio).
Borne 30g: O comando é efectuado através do CAS. A activação ocorre ao despertar o sistema da viatura através de uma manobra do utilizador. A desactivação ocorre após um período de desactivação codificável, depois de se desligar o borne R. O elemento de comutação é um relé no distribuidor de corrente.
Unidades de comando conectadas:
AMP |
Amplificador |
ACC |
Controlo activo da velocidade de cruzeiro |
AHL |
Luz de faróis direccionais |
BZM |
Painel de comando na consola central |
CID |
Display central de informações |
CON |
Controller |
CVM |
Módulo da capota de Cabrio |
RAD |
Rádio (válido apenas para receptor de satélite) |
DSC |
Controlo dinâmico da estabilidade |
EGS/SMG |
Comando da caixa de velocidades/caixa de velocidades sequencial M |
EHC |
Controlo electrónico da suspensão pneumática |
HUD |
Head-Up Display |
KHI |
Interface dos auscultadores |
PDC |
Controlo da distância de estacionamento (a partir do ano de modelos 09/2003) |
RDC |
Sistema de controlo da pressão dos pneus |
RLS |
Sensor de chuva/luz de médios |
SHD |
Tejadilho de correr/deflector |
SZM |
Painel de comando da consola central |
TEL |
Telefone |
VM |
Módulo de vídeo |
VTG |
Caixa de transferência |
Borne 30MPM: O comando é efectuado através do MPM (micromódulo de potência). Normalmente, o borne 30MPM está sempre ligado. Ele é desligado quando na viatura for identificado um estado de defeito, que possa conduzir a uma descarga da bateria e desse modo a uma imobilização da viatura. Os valores de entrada para o efeito são entre outros valores de medição do IBS (sensor inteligente da bateria) processados pela DME/DDE. O elemento de comutação é um relé biestável integrado no MPM (indicação: um relé biestável é um relé que mantém o estado de comutação, mesmo sem alimentação eléctrica da bobina. Uma alimentação eléctrica é apenas necessária para comutar.)
Unidades de comando conectadas:
CCC |
Car Communication Computer |
DVDC |
Selector de DVDs |
M-ASK |
Controlador do sistema áudio e multimédia |
CDC |
selector de CDs |
NAV |
Sistema de navegação |
Borne 30ASE: O comando é efectuado através do SGM (módulo de segurança e de acesso). A activação efectua-se durante o despertar do sistema da viatura. A desactivação efectua-se quando a viatura passa para o modo de descanso. O borne 30ASE é compensado através de uma reserva de energia integrada no SGM. Com isso, é possível remediar a alimentação das unidades de comando dos airbags em caso de falha da tensão da rede de bordo. O elemento de comutação é um interruptor semicondutor.
Unidades de comando conectadas:
SBSL |
Satélite do pilar B esquerdo |
SBSR |
Satélite do pilar B direito |
SFZ |
Satélite centro da viatura (tem também o borne 30) |
SZL |
Comandos na coluna da direcção (tem também o borne 30) |
TMBF |
Módulo da porta do acompanhante (tem também o borne 30) |
TMFA |
Módulo da porta do condutor (tem também o borne 30) |
Borne 87: O comando é efectuado através da DME/DDE. A activação efectua-se ao ligar o borne 15, a desactivação atrasa ao desligar o borne 15. O elemento de comutação é um relé externo.
Unidades de comando conectadas:
VTC |
Valvetronic |
Indicação: O borne R não existe como borne de hardware. A informação de comutação apenas é comunicada através dos sistemas de canal.