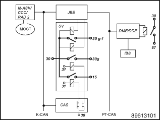
O comando dos bornes está distribuído por diversas unidades de comando. O seguinte esquema de princípio dá uma visão geral sobre as unidades de comando participantes e a integração na rede de bordo.

JBE |
Sistema electrónico caixa de junções |
SV |
Distribuidor de corrente da caixa de junções |
CAS |
Car Access System (sistema de acesso à viatura) |
RAD2 |
Radio 2 |
M-ASK |
Controlador múltiplo do sistema áudio |
CCC |
Car Communication Computer |
DME |
Electrónica Digital do Motor |
DDE |
Electrónica Digital Diesel |
IBS |
Sensor inteligente de bateria |
K-CAN System |
Sistema de canal para âmbitos da carroçaria |
MOST |
Sistema de canal na área áudio e comunicação |
PT-CAN |
Sistema de canal para âmbitos de accionamento e da suspensão |
Existem os seguintes bornes:
Borne 30:
O borne 30 é conduzido do pólo da bateria para o distribuidor de corrente dianteiro, através do borne de segurança da bateria. Logo que a bateria esteja conectada aos pólos, o borne 30 possui tensão. O borne 30 está ligado a aprox. 40 fusíveis do distribuidor de corrente.
Unidades de comando que são alimentadas pelo borne 30:
AL |
Direcção activa (até ano de modelos 03/2005) |
AHM |
Módulo do reboque (até ano de modelos 03/2007) |
CA |
Comfort Access (até ano de modelos 09/2006) |
CAS |
Car Access System (sistema de acesso à viatura) |
CDC |
Selector de CDs (até ano de modelos 09/2004) |
DME |
Electrónica Digital do Motor |
DDE |
Electrónica Digital Diesel |
DWA |
Sistema de alarme anti-roubo |
EGS |
Comando da caixa de velocidades (até ano de modelos 03/2005) |
EPS |
Direcção assistida electromecânica |
EKP |
Bomba eléctrica do combustível (até ano de modelos 03/2005) |
FRM |
Módulo da zona dos pés |
FZD |
Centro operacional do tejadilho |
JBE |
Sistema electrónico caixa de junções |
INSTRUMENTO COMBINADO |
Instrumento combinado (até ano de modelos 03/2007) |
MRS5 |
Sistema de retenção múltiplo |
SH |
Chaufagem independente (até ano de modelos 03/2005) |
SMBF |
Módulo do banco do acompanhante (até ano de modelos 09/2006) |
SMFA |
Módulo do banco do condutor (até ano de modelos 09/2006) |
SMG |
Caixa de velocidades sequencial manual |
SZL |
Comandos na coluna da direcção |
Borne 30g:
O borne 30g é comandado pelo CAS. Ao chamar o sistema integrado da viatura através de um comando do utilizador, o borne 30g é ligado. O borne 30g é desligado automaticamente de acordo com um período de desactivação codificável (p. ex. 30 minutos). O período de desactivação tem início com a ocorrência ”borne R desligado”. Tal como no borne 15, o CAS activa um relé no distribuidor de corrente através de um interruptor de semicondutores. O relé do borne 30g comuta a tensão da bateria para aprox. 18 fusíveis no distribuidor de corrente.
Unidades de comando que são alimentadas pelo borne 30g:
ACC |
Controlo activo da velocidade de cruzeiro |
AL |
Direcção activa (a partir de ano de modelos 09/2005) |
AMP |
Amplificador |
CDC |
Selector de CDs (a partir de ano de modelos 12/2004) |
CID |
Display central de informações |
CON |
Controller |
CVM |
Módulo da capota de Cabrio |
DSC |
Controlo dinâmico da estabilidade |
DAB |
Sintonizador digital |
EGS |
Comando da caixa de velocidades (a partir de ano de modelos 09/2005) |
EKP |
Bomba eléctrica do combustível (a partir de ano de modelos 09/2005) |
IHKA |
Sistema integrado de chaufagem e ar condicionado automáticos |
IHKR |
Controlo integrado de chaufagem e ar condicionado |
IHR |
Controlo integrado da chaufagem |
LDM |
Gestão da dinâmica longitudinal |
RAD |
rádio |
RAD2 |
Rádio 2 |
RDC |
Sistema de controlo da pressão dos pneus |
SDARS |
Sintonizador de satélite |
SH |
Chaufagem independente (a partir de ano de modelos 09/2005) |
SHD |
Tejadilho panorâmico de vidro (E91) |
SMBF |
Módulo do banco do acompanhante (a partir de ano de modelos 03/2007) |
SMFA |
Módulo do banco do condutor (a partir de ano de modelos 03/2007) |
SMG |
Caixa de velocidades sequencial manual |
TCU |
Unidade de comando da telemática |
ULF |
Sistema de carga e de mãos-livres universal |
ULF-SBX |
Caixa da interface |
VM |
Módulo de vídeo |
VTG |
Caixa de transferência |
Borne 30g-f:
O borne 30g-f é um borne 30 que só é desligado em caso de identificação de defeitos.
O borne 30g-f só existe se estiver instalado um relé biestável. O relé não se encontra visível no distribuidor de corrente. Por regra, o relé biestável apenas é instalado em conjunto com o IBS.
Um relé deste tipo encontra-se instalado em viaturas com CCC, M-ASK ou chaufagem independente. Em algumas versões de equipamento com TCU também está instalado um relé biestável.
Nas viaturas sem borne 30g-f, os respectivos fusíveis são alimentados através do borne 30g.
A JBE comanda o borne 30g-f através de um relé biestável no distribuidor de corrente. O relé biestável pode ser ligado ou desligado. Por regra, o relé biestável está sempre ligado. O relé biestável possui duas bobinas de relé e permanece sempre no estado por último activado (ligado ou desligado).
Existem os três seguintes casos de defeito, nos quais o borne 30g-f é desligado:
Em todos os caso de desactivação é registado um defeito na JBE. A desactivação do borne 30g-f é independente da causa do defeito identificado. A desactivação é portanto apenas uma tentativa de corrigir o defeito na viatura e evitar uma imobilização da viatura. A desactivação do borne 30g-f não significa forçosamente que existiu um defeito de um consumidor do borne 30g-f.
A condição de activação do borne 30g-f é a activação do borne R. Por isso, o borne 30g-f está sempre ligado com o borne R ou borne 15.
Unidades de comando que são alimentadas pelo borne 30g-f:
AHM |
Módulo do reboque (a partir de ano de modelos 09/2007) |
CA |
Comfort Access (a partir de ano de modelos 03/2007) |
CCC |
Car Communication Computer |
CNAV |
Sistema de navegação China |
JNAV |
Sistema de navegação Japão |
KNAV |
Sistema de navegação Coreia |
INSTRUMENTO COMBINADO |
Instrumento combinado (a partir de ano de modelos 09/2007) |
M-ASK |
Controlador do sistema áudio e multimédia |
TCU |
Unidade de comando da telemática |
Borne 15:
O comando do borne 15 é efectuado através do CAS em função da actuação da tecla de arranque/paragem (com a chave introduzida na cavidade da chave).
O mecanismo das mudanças do borne 15 é efectuada no CAS através de um interruptor de semicondutores. Através da saída de um interruptor de semicondutores activa-se um relé no distribuidor de corrente. O relé liga a tensão da bateria a aprox. 7 fusíveis no distribuidor de corrente. Os consumidores do borne 15 são alimentados no essencial através deste meio.
Unidade de comando que é alimentada pelo borne 15:
FLA |
Assistente da luz de máximos |
PDC |
Controlo da distância de estacionamento |
Algumas unidades de comando possuem, por razões de segurança, directamente do CAS uma linha do borne 15, como p. ex. o FRM (módulo da zona dos pés).
Borne 87:
A DME/DDE comanda o borne 87 através de um relé no compartimento das unidades electrónicas. O borne 87 é ligado, logo que o borne 15 seja ligado. Após o desligar do borne 15, o borne 87 é desligado com um ligeiro atraso pela DME/DDE.
O borne 87 não alimenta nenhuma unidade de comando.
Borne R:
O borne R não existe como borne de hardware. O estado do borne R é comunicado pelo CAS apenas através dos sistemas de canais.