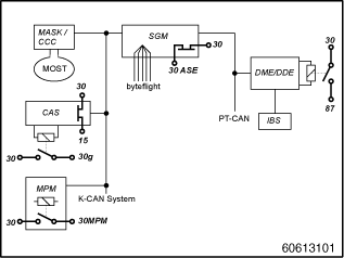
El control de bornes está distribuido entre diferentes unidades de mando. El esquema de bloques incluido a continuación ofrece una vista general de las unidades de mando implicadas y de su integración en la red de a bordo.

MPM: |
Micromódulo de potencia |
CAS |
Car Access System |
M-ASK |
Controlador del sistema multiaudio |
CCC |
Car Communication Computer |
SGM |
Módulo de seguridad y Gateway |
DME/DDE |
Electrónica digital del motor/Electrónica del motor Diesel |
IBS |
Sensor inteligente de la batería |
|
|
SISTEMA K-CAN |
Sistema de bus para la carrocería |
MOST |
Sistema de bus para el sector de audio y comunicación |
byteflight |
Sistema de bus para unidades de mando airbag |
PT-CAN |
Sistema de bus para la propulsión y el chasis |
Existen los siguientes bornes conectados:
Borne 15: el mando se efectúa mediante el CAS en dependencia directa de la posición de la llave de encendido. El elemento de mando es un interruptor semiconductor. Unidades de mando conectadas:
Sensor DSC |
Sensor para el sistema de control dinámico de la estabilidad |
PDC |
Control de distancia de aparcamiento (año de modelos 03/2003) |
Indicación: Algunas unidades de mando tienen también por motivos de seguridad directamente del CAS un cable del borne 15, como por ejemplo el LM (módulo de luces) o el CVM (módulo de capota para vehículos Cabrio).
Borne 30g: La activación se efectúa mediante el CAS. La conexión se efectúa al activar la interconexión del vehículo mediante el manejo del usuario. La desconexión se efectúa tras un tiempo de postfuncionamiento codificable después de la desconexión del borne R. El elemento de mando es un relé en el distribuidor de corriente.
Unidades de mando conectadas:
AMP |
Amplificador |
ACC |
Regulación de velocidad activa |
AHL |
Luz autoadaptable en curvas |
BZM |
Centro de mandos en la consola central |
CID |
Central Information Display |
CON |
Controlador |
CVM |
Módulo de la capota Cabrio |
RAD |
Radio (válido solo para recepción de satélite) |
DSC |
Control dinámico de la estabilidad |
EGS/SMG |
Mando del cambio/cambio manual secuencial |
EHC |
Control de nivel de altura |
HUD |
Display Head-Up |
KHI |
Interfaz para auriculares |
PDC |
Control de distancia de aparcamiento (a partir del año de modelos 09/2003) |
RDC |
Control de la presión de inflado de los neumáticos |
RLS |
Sensor de lluvia y luminosidad |
SHD |
techo corredizo/deflector |
SZM |
Central de conmutación en la consola central |
TEL |
Teléfono |
VM |
Módulo de vídeo |
VTG |
Engranaje de distribución |
Borne 30MPM: El mando se efectúa mediante el MPM (micromódulo de potencia). El borne 30MPM está siempre conectado normalmente. La desconexión se efectúa cuando se detecta una avería en el vehículo que pudiera ocasionar la descarga de la batería y con ello la parada del mismo. Las magnitudes de entrada al respecto son entre otras los valores de medición procesados por la DME/DDE del IBS (sensor inteligente de la batería). El elemento de mando es un relé biestable integrado en el MPM (indicación: Un relé biestable es un relé que mantiene su estado de conmutación también sin alimentación de corriente de la bobina. La alimentación de corriente es necesaria solo para efectuar la conmutación.)
Unidades de mando conectadas:
CCC |
Car Communication Computer |
DVDC |
Cambiador de DVD |
M-ASK |
Controlador del sistema multiaudio |
CDC |
Cambiador de CD |
NAV |
sistema de navegación, |
Borne 30ASE: El mando se efectúa mediante el SGM (módulo de seguridad y Gateway). La conexión se efectúa al activarse la interconexión del vehículo. La desconexión se lleva a cabo al pasar el vehículo al modo en espera. El borne 30ASE es mantenido mediante una reserva de energía integrada en el SGM. De esta forma puede puentearse el suministro de las unidades de mando airbag en caso de fallo del suministro de la red de a bordo. El elemento de mando es un interruptor semiconductor.
Unidades de mando conectadas:
SBSL |
Satélite del montante B del lado izquierdo |
SBSR |
Satélite del montante B del lado derecho |
SFZ |
Satélite del centro del vehículo (tiene también borne 30) |
SZL |
Centro de mandos en la columna de dirección (tiene también borne 30) |
TMBF |
Módulo de puerta del acompañante (tiene también borne 30) |
TMFA |
Módulo de puerta del conductor (tiene también borne 30) |
Borne 87: El mando se efectúa mediante la DME/DDE. La conexión se efectúa al conectar el borne 15, la desconexión se retarda al desconectar el borne 15. El elemento de mando es un relé externo.
Unidades de mando conectadas:
VTC |
Valvetronic |
Indicación: El borne R no existe como borne de hardware. La información de conmutación se comunica únicamente a través de los sistemas de bus.