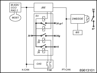
Klämstyrningen är fördelad över olika styrenheter. Följande blockkopplingsschema ger en översikt över de deltagande styrenheterna och placeringen i bilens spänningsnät.

JBE |
Kopplingslådans elektronik |
SV |
Strömfördelare för kopplingslådan |
CAS |
Car Access-system |
RAD2 |
Radio 2 |
M-ASK |
Multi-ljudsystemkontroll |
CCC |
Car Communication Computer |
DME |
Digital motorelektronik |
DDE |
Digital dieselelektronik |
IBS |
Intelligent batterisensor |
K-CAN-system |
Buss-system för karosserifunktioner |
MOST |
Buss-system inom området för ljud och kommunikation |
PT-CAN |
Buss-system för drivenhets- och chassifunktioner |
Följande klämmor finns:
Kl. 30:
Kl. 30 leds från batteripolen via säkerhetsbatteriklämman till den främre strömfördelaren. Så snart batteriet är anslutet till polerna, leder kl. 30 spänning. Kl. 30 ligger an på ca 40 av strömfördelarens säkringar.
Styrenheter som försörjs av Kl. 30:
AL |
Aktiv styrning (t o m årsmodell 03/2005) |
AHM |
Släpvagnsmodul (t o m årsmodell 03/2007) |
CA |
Comfort Access (t o m årsmodell 09/2006) |
CAS |
Car Access-system |
CDC |
CD-växlare (t o m årsmodell 09/2004) |
DME |
Digital motorelektronik |
DDE |
Digital dieselelektronik |
DWA |
Stöldskyddsanläggning |
EGS |
Växellådsstyrning (t o m årsmodell 03/2005) |
EPS |
Elektromekanisk servostyrning |
EKP |
Elektrisk bränslepump (t o m årsmodell 03/2005) |
FRM |
Fotrumsmodul |
FZD |
Funktionscentrum tak |
JBE |
Kopplingslådans elektronik |
KOMBI |
Kombiinstrument (t o m årsmodell 03/2007) |
MRS5 |
Flerfunktions-personskydd |
SH |
Parkeringsvärme (t o m årsmodell 03/2005) |
SMBF |
Stolmodul passagerare (t o m årsmodell 09/2006) |
SMFA |
Stolmodul förare (t o m årsmodell 09/2006) |
SMG |
Sekventiell manuell växellåda |
SZL |
Rattstångens kopplingsmodul |
Kl. 30g:
Kl. 30g aktiveras av CAS. Vid aktivering av bilens förbindelse genom en användarmanövrering kopplas Kl. 30g till. Kl. 30g kopplas automatiskt från efter en kodbar eftergångstid (t ex 30 minuter). Eftergångstiden inleds med frånkoppling av Kl. R. Liksom för kl. 15, aktiveras ett relä i strömfördelaren av CAS, via en halvledarbrytare. Reläet för kl. 30g kopplas batterispänningen via ca 18 säkringar i strömfördelaren.
Styrenheter som försörjs av Kl. 30g:
ACC |
Aktiv farthållning |
AL |
Aktiv styrning (fr o m årsmodell 09/2005) |
AMP |
Förstärkare |
CDC |
CD-växlare (fr o m årsmodell 12/2004) |
CID |
Central informationsdisplay |
CON |
Manöverkontroll |
CVM |
Cabrio-sufflettmodul |
DSC |
Dynamisk stabilitetskontroll |
DAB |
Digital-tuner |
EGS |
Växellådsstyrning (fr o m årsmodell 09/2005) |
EKP |
Elektrisk bränslepump (fr o m årsmodell 09/2005) |
IHKA |
Integrerad värme-/klimatautomatik |
IHKR |
Integrerad värme- och klimatreglering |
IHR |
Integrerad värmereglering |
LDM |
Längsdynamik-hantering |
RAD |
Radio |
RAD2 |
Radio 2 |
RDC |
Ringtryckskontroll |
SDARS |
Satellit-tuner |
SH |
Parkeringsvärme (fr o m årsmodell 09/2005) |
SHD |
Panoramaglastak (E91) |
SMBF |
Stolmodul passagerare (fr o m årsmodell 03/2007) |
SMFA |
Stolmodul förare (fr o m årsmodell 03/2007) |
SMG |
Sekventiell manuell växellåda |
TCU |
Telematik-kontrollenhet |
ULF |
Universell laddnings- och handsfree-anläggning |
ULF-SBX |
Gränssnittsbox |
VM |
Videomodul |
VTG |
Fördelningsväxel |
Kl. 30g-f:
Kl. 30g-f är en Kl. 30, vilken endast kopplas ifrån vid identifiering av fel.
Kl. 30g-f existerar endast, om ett bistabilt relä är installerat. Reläets placering i strömfördelaren syns inte. I normala fall installeras det bistabila reläet endast tillsammans med IBS.
När det gäller bilar med CCC, M-ASK eller parkeringsvärme finns ett sådant relä installerat. I några utrustningsvarianter med TCU är även ett bistabilt relä installerat.
När det gäller bilar utan Kl. 30g-f försörjs de aktuella säkringarna med Kl. 30g.
JBE styr Kl. 30g-f via ett bistabilt relä i strömfördelaren. Det bistabila reläet kan kopplas till eller ifrån. I normala fall är det bistabila reläet alltid tillkopplat. Det bistabila reläet har två reläspolar och står alltid kvar i det senast aktiverade läget (tillkopplad eller frånkopplad).
Vid följande tre felsituationer kopplas Kl. 30g-f ifrån:
Vid samtliga frånkopplingar registreras ett fel i JBE. Frånkopplingen av Kl. 30g-f sker oberoende av orsaken till det identifierade felet. Frånkopplingen är alltså endast ett försök att avhjälpa felet i bilen och därmed undvika motorstopp. Frånkopplingen av Kl. 30g-f betyder inte nödvändigtvis att ett fel förelåg på en av förbrukarna för Kl. 30g-f.
Tillkopplingsvillkoret för Kl. 30g-f är att Kl. R är tillkopplad. Därför är alltid Kl. 30g-f tillkopplad vid Kl. R eller Kl. 15.
Styrenheter som försörjs av Kl. 30g-f:
AHM |
Släpvagnsmodul (fr o m årsmodell 09/2007) |
CA |
Comfort Access (fr o m årsmodell 03/2007) |
CCC |
Car Communication Computer |
CNAV |
Navigationssystem China |
JNAV |
Navigationssystem Japan |
KNAV |
Navigationssystem Korea |
KOMBI |
Kombiinstrument (fr o m årsmodell 09/2007) |
M-ASK |
Multi-ljudsystemkontroll |
TCU |
Telematik-kontrollenhet |
Kl. 15:
Styrningen av Kl. 15 sker genom CAS i överensstämmelse med manövreringen av Start-/Stopp-knappen (med istucken nyckel i nyckelhålet).
Kopplingen av Kl. 15 sker i CAS via halvledarbrytare. Via en halvledarbrytares utgång aktiveras ett relä i strömfördelaren. Reläet kopplar batteriets spänning via ca 7 säkringar i strömfördelaren. Förbrukarna för Kl. 15 försörjs i huvudsak härigenom.
Styrenhet som försörjs av Kl. 15:
FLA |
Helljusassistent |
PDC |
”Park Distance Control” |
Några styrenheter har av säkerhetsskäl en kabel för Kl. 15 direkt från CAS, som t ex FRM fotrumsmodul).
Kl. 87:
DME/DDE styr Kl. 87 via ett relä i E-boxen. Kl. 87 kopplas till, så snart som Kl. 15 kopplas till. Efter frånkopplingen av Kl. 15 kopplas Kl. 87, en aning fördröjt, ifrån av DME/DDE.
Inga styrenheter försörjs av Kl. 87.
Kl. R:
Kl. R finns inte som hårdvaru-klämma. Statusen för Kl. R förmedlas av CAS endast via buss-systemem.