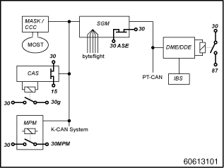
ชุดควบคุมเทอร์มินอลจะมีอยู่ในชุดควบคุมต่างๆ แผนผังวงจรต่อไปนี้จะแสดงรายละเอียดของชุดควบคุมที่เกี่ยวข้อง และการรวมกันในระบบไฟฟ้ารถยนต์

MPM : |
โมดูลจ่ายกำลังไฟไมโคร |
CAS |
ระบบการเข้า-ออกรถ |
M-ASK |
ตัวควบคุมระบบเสียงแบบมัลติ |
CCC |
Car Communication Computer |
SGM |
โมดูลความปลอดภัยและเกตเวย์ |
DME/DDE |
ชุดอิเล็กทรอนิกส์ควบคุมเครื่องยนต์แบบดิจิตอล / ชุดอิเล็กทรอนิกส์ควบคุมเครื่องยนต์ดีเซลแบบดิจิตอล |
IBS |
เซ็นเซอร์แบตเตอรี่อัจฉริยะ |
|
|
K-CAN SYSTEM |
ระบบบัสสำหรับฟังก์ชั่นตัวถังรถ |
MOST |
ระบบบัสในบริเวณเครื่องเสียงและการติดต่อ |
byteflight |
ระบบบัสสำหรับชุดควบคุมถุงลมนิรภัย |
PT-CAN |
ระบบบัสสำหรับฟังก์ชั่นแชสซีและกลไกส่งกำลัง |
เทอร์มินอลสวิตช์มีดังต่อไปนี้ :
เทอร์มินอล 15 : ควบคุมโดย CAS ขึ้นโดยตรงกับตำแหน่งสวิตช์กุญแจ อุปกรณ์สวิตช์เป็นสวิตช์เซมิคอนดักเตอร์ ชุดควบคุมที่ต่ออยู่ :
เซ็นเซอร์ DSC |
เซ็นเซอร์สำหรับระบบควบคุมเสถียรภาพ |
PDC |
ระบบควบคุมระยะการจอด (รุ่นปี 03/2003) |
หมายเหตุ : เพื่อความปลอดภัย ชุดควบคุมบางชุดจะมีการต่อสายเทอร์มินอล 15 โดยตรงจาก CAS เช่น LM (โมดูลไฟ) หรือ CVM (โมดูลหลังคาเปิดประทุน)
เทอร์มินอล 30g : ควบคุมโดย CAS ซึ่งจะทำงานเมื่อรถยนต์ทั้งคันเริ่มทำงานโดยการสั่งงานจากผู้ใช้ และจะหยุดทำงานหลังจากสิ้นสุดเวลาที่ให้รหัสไว้ เมื่อเทอร์มินอล R หยุดทำงาน อุปกรณ์สวิตช์เป็นรีเลย์ในกล่องจ่าย
ชุดควบคุมที่ต่ออยู่ :
AMP |
เครื่องขยายสัญญาณ |
ACC |
ระบบควบคุมความเร็วคงที่แบบแอคทีฟ |
AHL |
ไฟหน้าแบบปรับอัตโนมัติ |
BZM |
ชุดสวิตช์ส่วนกลางที่คอนโซลกลาง |
CID |
จอแสดงข้อมูลส่วนกลาง |
CON |
ตัวควบคุม |
CVM |
โมดูลหลังคาเปิดประทุน |
RAD |
วิทยุ (เฉพาะที่ใช้กับตัวรับสัญญาณแซทเทิลไลท์) |
DSC |
ระบบควบคุมเสถียรภาพ |
EGS/SMG |
ชุดควบคุมชุดเกียร์/ชุดเกียร์แบบแมนนวล |
EHC |
ระบบควบคุมความสูงแบบอิเล็กทรอนิกส์ |
HUD |
Head-๊Up-Display |
KHI |
อินเตอร์เฟสหูฟัง |
PDC |
ระบบควบคุมระยะการจอด (ตั้งแต่รุ่นปี 09/2003) |
TPM |
ตัวตรวจสอบความดันลมยาง |
RLS |
เซ็นเซอร์ตรวจจับปริมาณน้ำฝน / เซ็นเซอร์ความสว่างขณะขับขี่ |
SHD |
ซันรูฟแบบเลื่อน/เอียง |
SZM |
ชุดสวิตช์ส่วนกลางที่คอนโซลกลาง |
TEL |
โทรศัพท์ |
VM |
โมดูลวิดีโอ |
VTG |
ห้องเกียร์ |
เทอร์มินอล 30MPM : ควบคุมโดย MPM (โมดูลไฟฟ้าไมโคร) โดยปกติ เทอร์มินอล 30MPM เปิดทำงานตลอดเวลา จะไม่มีการเชื่อมต่อ เมื่อตรวจพบสถานะความผิดปกติในรถยนต์ที่ทำให้เกิดการดิสชาร์จแบตเตอรี่ และเป็นผลให้รถยนต์สตาร์ทไม่ติด ตัวแปรอินพุตสำหรับกรณีนี้ ได้แก่ ค่าที่วัดได้โดย DME/DDE จาก IBS (เซ็นเซอร์แบตเตอรี่อัจฉริยะ) อุปกรณ์สวิตช์เป็นรีเลย์ Bistable ที่รวมอยู่ใน MPM (NB : รีเลย์ Bistable เป็นรีเลย์ที่รักษาโหมดสวิตช์ แม้ว่าจะไม่มีกระแสไฟจ่ายไปยังคอยล์ การใช้กระแสไฟฟ้าจำเป็นเฉพาะสำหรับการเปลี่ยนกลับ)
ชุดควบคุมที่ต่ออยู่ :
CCC |
Car Communication Computer |
DVDC |
เครื่องเล่นดีวีดี |
M-ASK |
ตัวควบคุมระบบเสียงแบบมัลติ |
CDC |
เครื่องเล่นซีดี |
NAV |
ระบบนำทาง |
เทอร์มินอล 30ASE : ควบคุมโดย SGM (โมดูลเกตเวย์และความปลอดภัย) ซึ่งจะเปิดทำงานเมื่อรถยนต์ทั้งคันเริ่มทำงาน และหยุดทำงานเมื่อรถยนต์เข้าสู่โหมดสแตนบาย เทอร์มินอล 30ASE จะถูกบัฟเฟอร์โดยการสำรองพลังงานที่รวมอยู่ใน SGM ซึ่งหมายความว่า สามารถต่อไฟจ่ายไปยังชุดควบคุมถุงลมนิรภัยได้ ถ้าไฟจ่ายระบบรถยนต์ไม่ทำงาน อุปกรณ์สวิตช์เป็นสวิตช์เซมิคอนดักเตอร์
ชุดควบคุมที่ต่ออยู่ :
SBSL |
แซทเทิลไลท์เสา B ด้านซ้าย |
SBSR |
แซทเทิลไลท์เสา B ด้านขวา |
SFZ |
แซทเทิลไลท์กลางรถยนต์ (มีเทอร์มินอล 30) |
SZL |
แผงสวิตช์คอพวงมาลัย (มีเทอร์มินอล 30) |
TMBF |
โมดูลประตูผู้โดยสารด้านหน้า (มีเทอร์มินอล 30) |
TMFA |
โมดูลประตูคนขับ (มีเทอร์มินอล 30) |
เทอร์มินอล 87 : ควบคุมโดย DME/DDE ซึ่งจะเริ่มทำงานเมื่อเทอร์มินอล 15 เปิดทำงานและหน่วงการหยุดทำงานเมื่อเทอร์มินอล 15 หยุดทำงาน อุปกรณ์สวิตช์เป็นรีเลย์ภายนอก
ชุดควบคุมที่ต่ออยู่ :
VTC |
วาล์วโทรนิก |
หมายเหตุ : เทอร์มินอล R ไม่ใช่เทอร์มินอลฮาร์ดแวร์ ข้อมูลสวิตช์จะติดต่อผ่านระบบบัสเท่านั้น