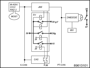
ชุดควบคุมเทอร์มินอลจะมีอยู่ในชุดควบคุมต่างๆ แผนผังวงจรต่อไปนี้จะแสดงรายละเอียดของชุดควบคุมที่เกี่ยวข้อง และการรวมกันในระบบไฟฟ้ารถยนต์

JBE |
ชุดอิเล็กทรอนิกส์กล่องต่อไฟ |
SV |
แผงจ่ายไฟจากกล่องต่อไฟ |
CAS |
ระบบการเข้า-ออกรถ |
RAD2 |
วิทยุ 2 |
M-ASK |
ตัวควบคุมระบบเสียงแบบมัลติ |
CCC |
Car Communication Computer |
DME |
ชุดอิเล็กทรอนิกส์ควบคุมเครื่องยนต์แบบดิจิตอล |
DDE |
ชุดอิเล็กทรอนิกส์ควบคุมเครื่องดีเซลแบบดิจิตอล |
IBS |
เซ็นเซอร์แบตเตอรี่อัจฉริยะ |
K-CAN SYSTEM |
ระบบบัสสำหรับฟังก์ชั่นตัวถังรถ |
MOST |
ระบบบัสในบริเวณระบบเครื่องเสียงและระบบติดต่อสื่อสาร |
PT-CAN |
ระบบบัสสำหรับฟังก์ชั่นแชสซีและกลไกส่งกำลัง |
เทอร์มินอลต่างๆ มีดังนี้ :
เทอร์มินอล 30 :
เทอร์มินอล 30 เชื่อมต่อจากขั้วแบตเตอรี่ผ่านทางขั้วนิรภัยสำหรับแบตเตอรี่เข้ากับแผงจ่ายไฟด้านหน้า ทันทีที่ต่อแบตเตอรี่เข้ากับเทอร์มินอลต่างๆ แล้ว เทอร์มินอล 30 จะพร้อมทำงาน เทอร์มินอล 30 จ่ายไฟให้ฟิวส์ประมาณ 40 ตัวในแผงจ่ายไฟ
ชุดควบคุมที่ได้รับไฟจ่ายจากเทอร์มินอล 30 :
AL |
ระบบบังคับเลี้ยวแบบแอ็คทีฟ (จนถึงรุ่นปี 03/2005) |
AHM |
โมดูลเทรลเล่อร์ (จนถึงรุ่นปี 03/2007) |
CA |
ระบบการเข้ารถแบบอัตโนมัติ (จนถึงรุ่นปี 09/2006) |
CAS |
ระบบการเข้า-ออกรถ |
CDC |
เครื่องเล่นซีดี (จนถึงรุ่นปี 09/2004) |
DME |
ชุดอิเล็กทรอนิกส์ควบคุมเครื่องยนต์แบบดิจิตอล |
DDE |
ชุดอิเล็กทรอนิกส์ควบคุมเครื่องดีเซลแบบดิจิตอล |
DWA |
ระบบสัญญาณกันขโมย |
EGS |
ชุดควบคุมชุดเกียร์ (จนถึงรุ่นปี 03/2005) |
EPS |
พวงมาลัยเพาเวอร์แบบอิเล็กโทรแม็คคานิก |
EKP |
ปั๊มน้ำมันเชื้อเพลิงไฟฟ้า (จนถึงรุ่นปี 03/2005) |
FRM |
โมดูลช่องวางเท้า |
FZD |
ชุดไฟแสดงที่หลังคา |
JBE |
ชุดอิเล็กทรอนิกส์กล่องต่อไฟ |
KOMBI |
แผงหน้าปัด (จนถึงรุ่นปี 03/2007) |
MRS5 |
ระบบความปลอดภัยขณะเกิดอุบัติเหตุ |
SH |
ระบบทำความร้อนอิสระ (จนถึงรุ่นปี 03/2005) |
SMBF |
โมดูลที่นั่งผู้โดยสาร (จนถึงรุ่นปี 09/2006) |
SMFA |
โมดูลที่นั่งคนขับ (จนถึงรุ่นปี 09/2006) |
SMG |
เกียร์สปอร์ตแบบซีเควนเชียล |
SZL |
แผงสวิตช์ที่คอพวงมาลัย |
เทอร์มินอล 30g :
เทอร์มินอล 30g จะถูกควบคุมโดย CAS เมื่อรถยนต์ทั้งคันเริ่มทำงานโดยการสั่งงานจากผู้ใช้ เทอร์มินอล 30g จะเริ่มทำงาน เทอร์มินอล 30g จะหยุดทำงานโดยอัตโนมัติ หลังจากผ่านช่วงเวลาทำงานหลังดับเครื่องที่ให้รหัสไว้ (เช่น 30 นาที) ช่วงเวลาทำงานหลังจากดับเครื่องจะเริ่มขึ้นเมื่อเทอร์มินอล R OFF เช่นเดียวกับในกรณีของเทอร์มินอล 15 รีเลย์ในแผงจ่ายไฟจะถูกสั่งงานโดย CAS ผ่านทางสวิตช์เซมิคอนดักเตอร์ รีเลย์ของเทอร์มินอล 30g จะจ่ายแรงดันไฟแบตเตอรี่ให้กับฟิวส์ประมาณ 18 ตัวในแผงจ่ายไฟ
ชุดควบคุมที่ได้รับไฟจ่ายจากเทอร์มินอล 30g :
ACC |
ระบบควบคุมความเร็วคงที่แบบแอคทีฟ |
AL |
ระบบบังคับเลี้ยวแบบแอ็คทีฟ (ตั้งแต่รุ่นปี 09/2005) |
AMP |
เครื่องขยายสัญญาณ |
CDC |
เครื่องเล่นซีดี (ตั้งแต่รุ่นปี 12/2004) |
CID |
จอแสดงข้อมูลส่วนกลาง |
CON |
ตัวควบคุม |
CVM |
โมดูลหลังคาเปิดประทุน |
DSC |
ระบบควบคุมเสถียรภาพ |
DAB |
ตัวปรับหาคลื่นดิจิตอล |
EGS |
ระบบควบคุมเกียร์ (ตั้งแต่รุ่นปี 09/2005) |
EKP |
ปั๊มน้ำมันเชื้อเพลิงไฟฟ้า (ตั้งแต่รุ่นปี 09/2005) |
IHKA |
ระบบทำความร้อนและปรับอากาศอัตโนมัติแบบรวม |
IHKR |
ระบบควบคุมเครื่องทำความร้อน / เครื่องปรับอากาศแบบรวม |
IHR |
ระบบควบคุมเครื่องทำความร้อนแบบรวม |
LDM |
ระบบควบคุมไดนามิกตามแนวยาว |
RAD |
วิทยุ |
RAD2 |
วิทยุ 2 |
TPM |
ตัวตรวจสอบความดันลมยาง |
SDARS |
ตัวปรับหาคลื่นผ่านดาวเทียม |
SH |
ระบบทำความร้อนอิสระ (ตั้งแต่รุ่นปี 09/2005) |
SHD |
ซันรูฟกระจกแบบพาโนรามา (E91) |
SMBF |
โมดูลที่นั่งผู้โดยสาร (ตั้งแต่รุ่นปี 03/2007) |
SMFA |
โมดูลที่นั่งคนขับ (ตั้งแต่รุ่นปี 03/2007) |
SMG |
เกียร์สปอร์ตแบบซีเควนเชียล |
TCU |
ชุดควบคุม Telematic |
ULF |
ชุดเครื่องชาร์จและอุปกรณ์แฮนด์ฟรีแบบยูนิเวอร์ซัล |
ULF-SBX |
ชุดอินเตอร์เฟส |
VM |
โมดูลวิดีโอ |
VTG |
ห้องเกียร์ |
เทอร์มินอล 30g-f :
เทอร์มินอล 30g-f คือ เทอร์มินอล 30 ซึ่งจะหยุดทำงานเมื่อตรวจพบความผิดปกติเท่านั้น
เทอร์มินอล 30g-f มีเฉพาะในรถที่ติดตั้งรีเลย์ bistable เท่านั้น รีเลย์ดังกล่าวนี้ไม่สามารถมองเห็นได้ในแผงจ่ายไฟ โดยปกติแล้ว รีเลย์ bistable จะติดตั้งมาพร้อมกับ IBS เท่านั้น
ในรถยนต์ที่มี CCC, M-ASK หรือระบบทำความร้อนอิสระ จะติดตั้งรีเลย์ชนิดนี้มาด้วย ในอุปกรณ์บางรุ่นที่มี TCU จะมีการติดตั้งรีเลย์ bistable ด้วยเช่นกัน
ในรถยนต์ที่ไม่มีเทอร์มินอล 30g-f ฟิวส์จะให้มาพร้อมกับเทอร์มินอล 30g
JBE จะควบคุมเทอร์มินอล 30g-f ผ่านทางรีเลย์ bistable ในแผงจ่ายไฟ รีเลย์ bistable อาจอยู่ในสถานะทำงานหรือหยุดทำงานก็ได้ แต่โดยปกติ รีเลย์ bistable จะอยู่ในสถานะทำงานเสมอ รีเลย์ bistable มีคอยล์รีเลย์สองตัว และจะคงอยู่ในสถานะที่มีการสั่งงานครั้งล่าสุดเสมอ (ทำงานหรือหยุดทำงาน)
ความผิดปกติ 3 อย่างต่อไปนี้จะเกิดขึ้นในกรณีที่เทอร์มินอล 30g-f หยุดทำงาน :
ทุกครั้งที่มีการตัดการทำงาน ความผิดปกติจะถูกบันทึกไว้ใน JBE การตัดการทำงานของเทอร์มินอล 30g-f จะแยกต่างหากจากสิ่งกระตุ้นการทำงานของความผิดปกติที่ตรวจพบ การตัดการทำงานเป็นเพียงความพยายามในการแก้ไขความผิดปกติในรถยนต์และป้องกันไม่ให้เครื่องยนต์ดับเท่านั้น การตัดการทำงานของเทอร์มินอล 30g-f จึงไม่ได้หมายความว่ามีความผิดปกติเกิดขึ้นในชุดอุปกรณ์ไฟฟ้าของเทอร์มินอล 30g-f เสมอไป
เงื่อนไขการเริ่มทำงานของเทอร์มินอล 30g-f คือ เทอร์มินอล R ทำงาน ด้วยเหตุนี้ เทอร์มินอล 30g-f จึงทำงานพร้อมกับเทอร์มินอล R หรือเทอร์มินอล 15 เสมอ
ชุดควบคุมที่ได้รับไฟจ่ายจากเทอร์มินอล 30g-f :
AHM |
โมดูลเทรลเล่อร์ (ตั้งแต่รุ่นปี 09/2007) |
CA |
ระบบการเข้ารถแบบอัตโนมัติ (ตั้งแต่รุ่นปี 03/2007) |
CCC |
Car Communication Computer |
CNAV |
ระบบนำทางรุ่นจีน |
JNAV |
ระบบนำทางรุ่นญี่ปุ่น |
KNAV |
ระบบนำทางรุ่นเกาหลี |
KOMBI |
แผงหน้าปัด (ตั้งแต่รุ่นปี 09/2007) |
M-ASK |
ตัวควบคุมระบบเสียงแบบมัลติ |
TCU |
ชุดควบคุม Telematic |
เทอร์มินอล 15 :
เทอร์มินอล 15 จะถูกควบคุมโดย CAS ตามที่มีการสั่งงานปุ่ม START/STOP (เมื่อเสียบกุญแจเข้าในช่องเสียบ)
กลไกเปลี่ยนเกียร์ของเทอร์มินอล 15 จะทำการเปลี่ยนใน CAS ผ่านทางสวิตช์เซมิคอนดักเตอร์ รีเลย์ในแผงจ่ายไฟจะถูกสั่งงานผ่านทางเอาต์พุตของสวิตช์เซมิคอนดักเตอร์ รีเลย์จะจ่ายแรงดันไฟแบตเตอรี่ให้กับฟิวส์ประมาณ 7 ตัวในแผงจ่ายไฟ โดยชุดอุปกรณ์ไฟฟ้าของเทอร์มินอล 15 จะได้รับไฟจ่ายจากจุดนี้
ชุดควบคุมที่ได้รับไฟจ่ายจากเทอร์มินอล 15 :
FLA |
อุปกรณ์ช่วยสำหรับไฟสูง |
PDC |
ระบบควบคุมระยะการจอด |
เพื่อความปลอดภัย ชุดควบคุมบางชุดจะมีการต่อสายเทอร์มินอล 15 โดยตรงจาก CAS เช่น FRM (โมดูลช่องวางเท้า)
เทอร์มินอล 87 :
DME/DDE จะควบคุมเทอร์มินอล 87 ผ่านทางรีเลย์ใน E-box เทอร์มินอล 87 จะทำงานทันทีที่เทอร์มินอล 15 ON หลังจากเทอร์มินอล 15 หยุดทำงาน DME/DDE จะปิดการทำงานเทอร์มินอล 87 หลังจากนั้นเล็กน้อย
ไม่มีชุดควบคุมใดได้รับไฟจ่ายจากเทอร์มินอล 87
เทอร์มินอล R :
เทอร์มินอล R ไม่ใช่เทอร์มินอลฮาร์ดแวร์ สถานะของเทอร์มินอล R จะส่งมาจาก CAS ผ่านทางระบบบัสเท่านั้น