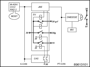
Terminal kumandası çeşitli kontrol ünitelerine dağıtılmıştır. Aşağıdaki blok devre şeması, buna dahil olan kontrol üniteleri ve araç şebekesine olan bağlantıları hakkında genel bir görünüm sunar.

JBE |
İrtibat kutusu elektroniği |
SV |
İrtibat kutusunda akım dağıtıcı |
CAS |
Car Access sistemi |
RAD2 |
Radyo 2 |
M-ASK |
Çoklu Audio sistem kontrolörü |
CCC |
Car Communication Computer |
DME |
Dijital Motor Elektroniği |
DDE |
Dijital Dizel Elektroniği |
IBS |
Akıllı akü sezicisi |
K-CAN SİSTEM |
Gövde çevresi için Bus- sistemi |
MOST |
Audio ve iletişim alanında Bus sistemi |
PT-CAN |
Bus- sistemi, tahrik- ve hareket aksamı kapsamı için |
Aşağıdaki terminaller vardır:
Terminal 30:
Terminal 30, akümülatör terminali tarafından emniyetli akü terminali vasıtasıyla öndeki akım dağıtıcıya gider. Terminal 30, akümülatör kutuplara bağlandığı sürece, gerilim sağlar. Terminal 30 akım dağıtıcıdaki yak. 40 sigortada bağlı bulunmaktadır.
Terminal 30 tarafından beslenen kontrol üniteleri:
AL |
Aktif direksiyon (model yılı 03/2005'e kadar) |
AHM |
Römork modülü (model yılı 03/2007'ye kadar) |
CA |
Comfort Access (model yılı 09/2006'ya kadar) |
CAS |
Car Access sistemi |
CDC |
CD değiştirici (model yılı 09/2004'e kadar) |
DME |
Dijital Motor Elektroniği |
DDE |
Dijital Dizel Elektroniği |
DWA |
Hırsızlığa karşı alarm sistemi |
EGS |
Şanzıman kontrol ünitesi (model yılı 03/2005'e kadar) |
EPS |
Elektro mekanik hidrolik direksiyon |
EKP |
Elektrikli yakıt pompası (model yılı 03/2005'e kadar) |
FRM |
Ayak bölümü modülü |
FZD |
Tavan fonksiyon merkezi |
JBE |
İrtibat kutusu elektroniği |
KOMBI |
Gösterge paneli (model yılı 03/2007'ye kadar) |
MRS5 |
Çoklu yolcu emniyet sistemi |
SH |
Bağımsız kalorifer (model yılı 03/2005'e kadar) |
SMBF |
Ön yolcu koltuk modülü (model yılı 09/2006'ya kadar) |
SMFA |
Sürücü koltuk modülü (model yılı 09/2006'ya kadar) |
SMG |
Sıralı manüel şanzıman |
SZL |
Direksiyon kolonu kumanda merkezi |
Terminal 30g:
Terminal 30g CAS tarafından kumanda edilir. Komple aracın bir kullanıcı işletimi ile uyandırılması sırasında Terminal 30g açılır. Terminal 30g otomatik olarak kodlanabilir bir işlemeye devam etme süresinin ardından (örn. 30 dakika) kapatılır. Çalışmaya devam etme süresi Terminal R kapalı oluşumu ile başlar. Terminal 15'te olduğu gibi CAS tarafından yarı iletken bir şalter vasıtasıyla akım dağıtıcıda bir röle kumanda edilir. Terminal 30g rölesi akümülatör gerilimini akım dağıtıcıda bulunan yak. 18 sigortaya bağlar.
Terminal 30g tarafından beslenen kontrol üniteleri:
ACC |
Aktif hız ayarı |
AL |
Aktif direksiyon (model yılı 09/2005 itibaren) |
AMP |
Kuvvetlendirici |
CDC |
CD değiştirici (model yılı 12/2004 itibaren) |
CID |
Merkezi Bilgi ekranı |
CON |
Kontrolör |
CVM |
Cabrio tentesi - modülü |
DSC |
Dinamik denge kontrolü |
DAB |
Dijital radyo alıcısı |
EGS |
Şanzıman kontrol ünitesi (model yılı 09/2005 itibaren) |
EKP |
Elektrikli yakıt pompası (model yılı 09/2005 itibaren) |
IHKA |
Entegre edilmiş kalorifer klima otomatiği |
IHKR |
Manüel iklimlendirme sistemi |
IHR |
Entegreli kalorifer ayarı |
LDM |
Uzunlamasına dinamik yönetimi |
RAD |
Radyo |
RAD2 |
Radyo 2 |
RDC |
Lastik basıncı-Kontrolü |
SDARS |
Uydu alıcısı |
SH |
Bağımsız kalorifer (model yılı 09/2005 itibaren) |
SHD |
Panoramik cam tavan (E91) |
SMBF |
Ön yolcu koltuk modülü (model yılı 03/2007 itibaren) |
SMFA |
Sürücü koltuk modülü (model yılı 03/2007 itibaren) |
SMG |
Sıralı manüel şanzıman |
TCU |
|
ULF |
Üniversal şarj ve serbest konuşma ünitesi |
ULF-SBX |
Arabirim kutusu |
VM |
Video modülü |
VTG |
Güç transfer kutusu |
Terminal 30g-f:
Terminal 30g-f, sadece hataların tanınması halinde kapatılan bir Terminal 30'dur.
Terminal 30g-f, sadece çift dengeli bir röle monte edilmiş ise mevcuttur. Röle görülmeyecek biçimde akım dağıtıcıda düzenlenmiştir. Kural olarak çift dengeli röle sadece IBS ile birlikte monte edilmiştir.
CCC, M-ASK veya ek kalorifer bulunan araçlarda bu tür bir röle monte edilmiştir. TCU olan bazı donanım özelliklerinde çift dengeli bir röle de monte edilmiştir.
Terminal 30g-f olmayan araçlarda ilgili sigortalar Terminal 30g ile beslenir.
JBE, Terminal 30g-f'yi çift dengeli bir röle vasıtasıyla akım dağıtıcıda kumanda eder. Çift dengeli röle açılmış veya kapatılmış olabilir. Kural olarak çift dengeli röle her zaman açıktır. Çift dengeli röle iki röle bobinine sahiptir ve son olarak kumanda edilen konumda kalır (açılmış veya kapatılmış).
Terminal 30g-f'nin kapatıldığı üç hata durumu söz konusudur, bunlar:
Kapatma işleminin her durumunda JBE'de bir hata girilir. Terminal 30g-f'nin kapatılması, tanınmış olan hatanın sebebinden bağımsızdır. Yani kapatma, araçta hatayı ortadan kaldırma ve arıza nedeni ile yolda kalmayı engellemek için sadece bir denemedir. Terminal 30g-f'nin kapatılması, mutlaka Terminal 30g-f tüketicilerinden birinde arıza olduğu anlamına gelmez.
Terminal R'nin açılması, terminal 30g-f için açma koşuludur. Bu yüzden R terminali veya terminal 15 için daima terminal 30g-f devrededir.
Terminal 30g-f tarafından beslenen kontrol üniteleri:
AHM |
Römork modülü (model yılı 09/2007 itibaren) |
CA |
Comfort Access (model yılı 03/2007 itibaren) |
CCC |
Car Communication Computer |
CNAV |
Navigasyon sistemi Çin |
JNAV |
Japonya navigasyon sistemi |
KNAV |
Navigasyon sistemi Kore |
KOMBI |
Gösterge paneli (model yılı 09/2007 itibaren) |
M-ASK |
Multi Audio Sistem Kontrolörü |
TCU |
|
Terminal 15:
Terminal 15 kumandası CAS tarafından Start/Stop tuşuna basmaya bağlı olarak gerçekleşir (anahtarın yuvada takılı durumunda).
Terminal 15'in devreye alınması CAS'ta yarı iletken şalter vasıtasıyla gerçekleşir. Yarı iletken bir şalter çıkışı vasıtasıyla akım dağıtıcıda bir röle kumanda edilir. Röle, akü gerilimini akım dağıtıcıda bulunan yak. 7 sigortaya bağlar. Terminal 15 tüketicileri önemli ölçüde bunun üzerinden beslenir.
Terminal 15 tarafından beslenen kontrol ünitesi:
FLA |
Uzun far asistanı |
PDC |
Park Mesafe Kontrolü |
Bazı kontrol ünitelerinin güvenlik nedenlerinden dolayı doğrudan CAS'tan Terminal 15 hattı mevcuttur, örn. FRM (ayak bölümü modülü) gibi.
Terminal 87:
DME/DDE, Terminal 87'yi E-Box'taki bir röle vasıtasıyla kumanda eder. Terminal 87, Terminal 15 açıldığı sürece açılır. Terminal 15'in kapatılmasından sonra Terminal 87, DME/DDE tarafından biraz geciktirilerek kapatılır.
Terminal 87 tarafından hiçbir kontrol ünitesi beslenmez.
Terminal R:
Terminal R, bir donanım - terminali olarak mevcut değildir. Terminal R konumu, CAS tarafından sadece Bus sistemleri vasıtasıyla iletişim kurar.